Comment réaliser un diagramme de cas d’utilisation pour son développement spécifique ?

Vous n’êtes pas nécessairement technique, mais pour autant, vous avez une vision claire de ce que votre projet doit être. Ainsi, en tant que porteur de projet, vous aimeriez trouver un moyen simple mais complet de transmettre votre vision à un cabinet spécialisé pour développer et donner vie à votre idée.

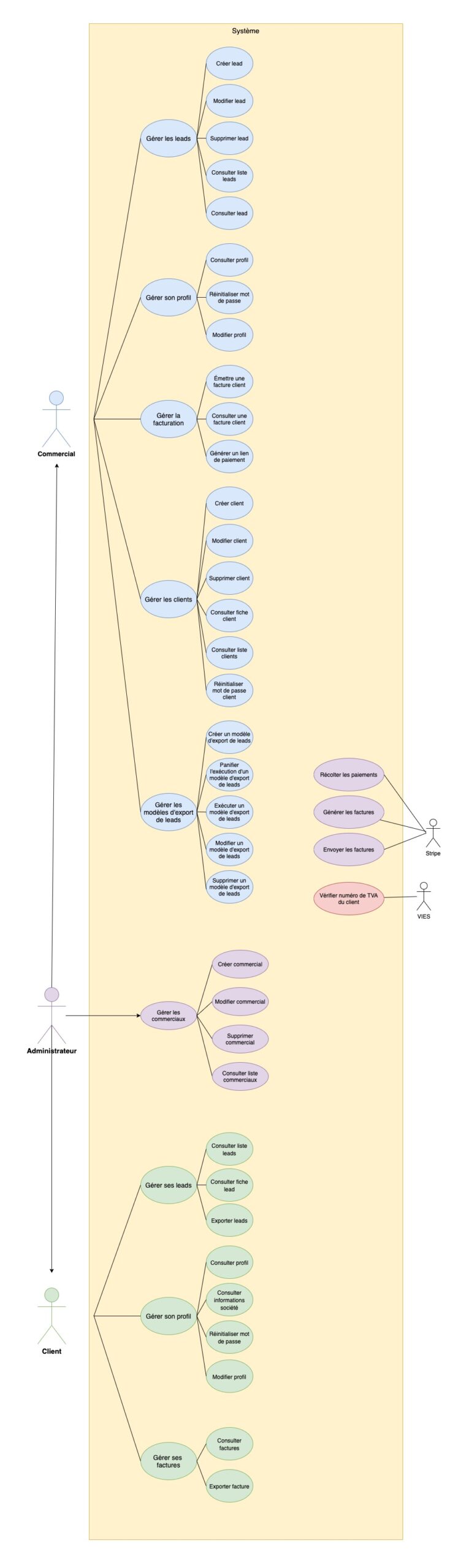
Pour cela, il y a le diagramme de cas d’utilisation. Ce diagramme de conception présente, de manière aplatie et très simple, la liste des acteurs autour de votre projet, leurs liens éventuels, et les fonctionnalités auxquelles ils ont accès.

Pour en faire un, rien de plus simple :

  • Listez les acteurs internes : Ce sont les utilisateurs directs de votre projet, répartis par rôles. Exemple : Administrateurs, Caissiers, Agents Commerciaux, etc.
  • Listez les acteurs externes : Ce sont les organismes ou utilisateurs indirects de votre projet, auxquels vous faites appel pour opérer certains mécanismes spécifiques. Exemple : Stripe pour le paiement, VIES pour le contrôle de numéro de TVA, etc.
  • Prenez une feuille (ou un équivalent virtuel, comme draw.io).
  • Dressez à gauche, en colonne, vos acteurs internes, et faites la même chose à droite, pour vos acteurs externes.
  • Au centre, tracez un rectangle large et long entre les deux colonnes.
  • Dans ce rectangle, définissez, avec des cercles, la liste des fonctionnalités de votre application, triées.
  •  Enfin, rattachez chaque fonctionnalité au bon rôle (reliez les cercles aux rôles).

En bonus, voici un diagramme complet que notre cabinet a réalisé pour concevoir un projet de CRM : Cliquez ici.

Il y a quelques spécificités techniques additionnelles à connaître, mais rien que ces premières étapes vous permettront d’y voir plus clair, et de présenter votre projet de manière efficace à un cabinet spécialisé dans le développement spécifique.